茄果类蔬菜是我国种植最主要的果菜之一,产量高,生长及供应季节长,经济效益突出,栽培极为普遍,在果菜中占有很大比重。同时受利益驱动,专业化区域生产,种植习惯和技能等因素影响,年年季季种同一作物,连作现象普遍,土壤微生物群落异化致病原菌在土壤中越积越多。使得灰霉病,菌核病,黄萎病,根腐病,疫病,白粉病,蔓枯病,苗期猝倒病,立枯病等病害普遍发生,混合发展。好多种植户为了达到所谓的防治效果,往往随意加大使用浓度,或者在不了解农药性质前提下混配农药,导致药害,或者出现酸碱中和,降低药效,增加成本,还造成土壤及大气污染的情况。


有没有对上述作物在病害侵染前能给予广谱的预防保护,病害侵入染病阶段时又能治疗铲除,即安全,经济高效,又对环境友好的植保产品呢?日本曹达株式会社旗下有一个畅销全球五十年,80余国家取得登记,186种病害上有应用,以广谱,高效,安全而被广大种植户认可的传奇产品——70%甲基托布津®可湿性粉剂能够满足上述需求。
70%甲基托布津®可湿性粉剂能够让病原菌有丝分裂受阻,干扰有丝分裂纺锤体的形成,还能抑制细胞呼吸,对病原菌孢子的形成,发芽及侵染阶段均有很好的抗菌活性。对子囊菌,担子菌,腐霉菌,镰刀菌,半知菌等高等真菌有很好的防效,兼具内吸作用,可以防治180余种由高等真菌引起的病害。产品生产过程中,日本曹达严格使用精制的、呈片状结构的邻苯二胺,原药纯度更高,杂质更少。FAO(联合国粮农组织)对甲基硫菌灵的两个致癌杂质DAP和HAP有严格要求DAP&HAP≤0.5ppm/kg,70%甲基托布津®可湿性粉剂目前处于未检出状态。对环境友好,亦为当下无公害蔬菜种植植保方案提供了一个有效的物质保障。
70%甲基托布津®可湿性粉剂如何防治茄果类蔬菜上的常见病害呢?
一、 辣椒炭疽病
炭疽病是辣椒的常见病害,各地均有分布。主要危害果实,亦危害叶片,果梗和茎杆。叶片发病初期为褪绿色水浸状斑点,扩大后逐渐变成褐色,病斑上轮生小黑点。果实被害,初期也为水浸状黄褐色,病斑为长圆形,或者不规则形状,有同心轮纹,并生有许多黑色小点。

发病条件:温度在12-33℃,湿度95%以上,容易发病。大水漫灌,氮肥偏多也都易引起炭疽病的发生。且在辣椒生长中后期更容易发病。
防治方法:
1、加强田间管理,合理密植,配方施肥,棚室适时通风,避免高温高湿,注意排水,发现病果病叶,要及时清除。
2、化学防治:70%甲基托布津®可湿性粉剂800倍液+25%咪鲜胺乳油1000倍液,7-10天防治一次,连续2-3次;或“70%甲基托布津®可湿性粉剂800倍+满奇®(30%苯甲・吡唑酯悬浮剂)2000倍,或“甲基托布津”可湿性粉剂800倍+安鲜多®(250克/升吡唑醚菌酯乳油)2000倍液。
二、 西红柿叶霉病
叶霉病是西红柿的常见病害,中国大部分西红柿种植区均有发生。此病主要危害叶片,严重时也危害茎,花和果实。初期叶片正面出现黄绿色、边缘不明显的斑点,叶背面出现灰白色霉层,后霉层变为淡褐至深褐色。番茄发病后使叶片变黄枯萎,严重影响光合作用和营养合成,降低番茄产量和品质。 叶霉病一旦发生,扩展迅速,流行性强。该病是保护地番茄上的重要叶部病害。
发病条件:病菌发育最适温度20~25℃。湿度是影响发病的主要因素。相对湿度高于90%,有利病菌繁殖,发病重;相对湿度在80%以下,不利孢子形成,也不利侵染及病斑的扩展。在高温、高湿条件下,从开始发病到普遍发生只需要半个月左右。

防治方法:
1、加强栽培管理。对棚室番茄采用生态防治法,如控制棚内温、湿度,适时通风,适当控制浇水,水后及时排湿,降低温、湿度。不宜种植过密,并适当增施磷、钾肥,提高植株的抗病能力;雨季及时排水,以降低田间湿度;及时整枝打杈,摘除病叶、老叶,增强通风。
2、化学防治:70%甲基托布津®可湿性粉剂800倍液+宝丽安®(10%多抗霉素可湿性粉剂)1000倍液。7-10天防治一次,连续2-3次。
三、 茄子黄萎病
茄子黄萎病俗称“半边疯”。主要为害根、茎、分枝及叶柄等,是日光温室茄子生产中的主要病害之一,对茄子生产危害极大,发病严重时常造成绝收或毁种。多自下而上或从一边向全株发展。早期病叶晴天高温时呈萎蔫状,早晚尚可恢复。后期病叶由黄变褐,终致萎蔫下垂以至脱落,严重时全株叶片变褐萎垂以至脱光仅剩茎杆。该病为全株性病害。

防治方法:
1、茄子黄萎病的防治以选用抗病品种为基础。
2、化学防治:药剂灌根,苗期或定植前后用70%甲基托布津®可湿性粉剂800倍液+开普灿®(80%克菌丹)1000倍液,每株灌100ml。7-10天后再用70%甲基托布津®可湿性粉剂800倍叶喷一次。
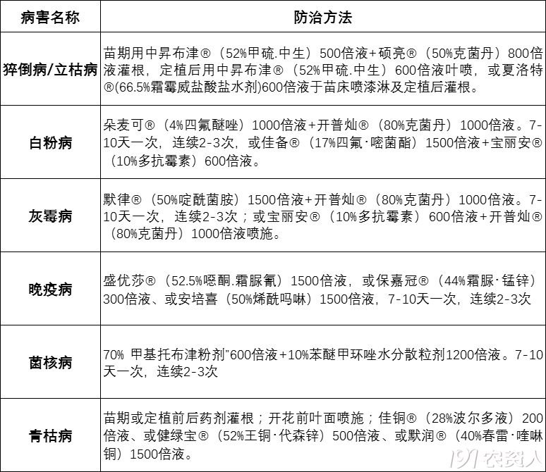
茄果类主要病害防治方法


我国蔬菜行业整体的种植成本在上升,但蔬菜的供求关系总体供大于求。菜贱伤农的事情时有发生。

控制好蔬菜的生产成本,防范蔬菜种植生产领域的系统性风险,是蔬菜商品化种植者们必须正视的问题。化控措施是蔬菜种植领域病虫害管理的重要技术手段,找到适合的植保产品及制造者,了解相关的植保和产品知识是蔬菜种植者们必须要做的功课。
住商农资(广州)有限公司主营农药,生物刺激素,化工产品,环境卫生用药的批发,进出口及其他相关配套业务。农业化学品领域公司与日本曹达,日本科研,美国默赛等多家跨国农化生产企业及许多国内知名农药生产加工厂商建立了长期稳定的战略合作伙伴关系。公司整合全球优秀的植保产品,针对农作物病,虫,草害给国内的广大种植户提供安全,可靠,高效的产品及配套技术方案,切实为广大种植者排忧解难。
